Génétique 2e année Annaba 2021 EMD1

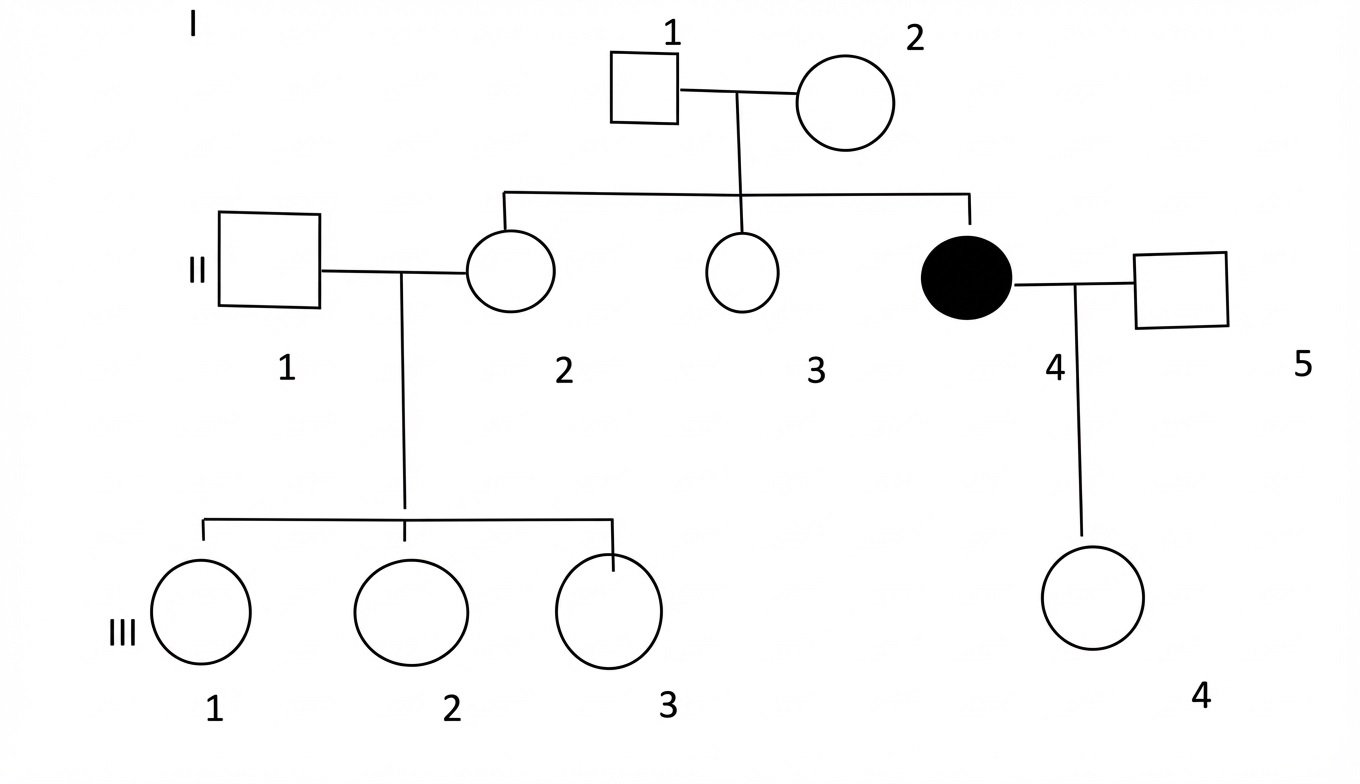
Cochez la ou les réponses justes.

NB: La Correction est Selon Le Corrigé Type Officiel.
Vous pouvez télécharger le fichier pdf par ici:
https://resi-pharma.com/Genetique-2e-annee-Annaba-2021-EMD1.pdf